Ắc quy năng lượng mặt trời là một thiết bị quan trọng không thể thiếu trong hệ thống điện năng lượng mặt trời. Tuy nhiên, không phải ai cũng hiểu rõ được nhiệm vụ, chức năng và vai trò chính xác của thiết bị này. Trong bài viết này, Mạnh Cường Solar chia sẻ đến bạn một số thông tin cơ bản nhất về acquy – bộ mạch sạc acquy năng lượng mặt trời.
>> Ưu Điểm Và Nhược Điểm Của Điện Mặt Trời Áp Mái Mà Bạn Cần Biết
>> Quy Định Về Lắp Đặt Điện Mặt Trời Áp Mái Năm 2020 Mới Nhất
Nội Dung Chính
Acquy năng lượng mặt trời là gì?
Bình ắc quy năng lượng là một thiết bị lưu trữ điện cho hệ thống điện năng lượng mặt trời để sử dụng vào ban đêm, hay những ngày thời tiết xấu. Đây là thiết bị rất quan trọng trong hệ thống NLMT bởi chúng ảnh hưởng lớn tới hệ thống.

Các loại acquy năng lượng mặt trời
Acquy dùng cho hệ thống năng lượng mặt trời có nhiều chủng loại khác nhau. Tuy nhiên, phổ biến nhất là 2 loại bao gồm: ắc quy chì và lithium. Từng loại sẽ có những ưu điểm, nhược điểm và phù hợp với từng nhu cầu sử dụng khác nhau.
Ắc quy chì có giá thành rẻ, tuy nhiên, chúng cần phải bảo dưỡng thường xuyên. Còn ắc quy lithium có giá thành tương đối cao, ít cần phải bảo dưỡng. Mặc dù ắc quy chì vẫn tồn tại một số những hạn chế nhất định những chúng vẫn được lựa chọn cho nhiều hệ thống điện, trong đó có điện năng lượng mặt trời.
Các loại ắc quy chì được sử dụng phổ biến hiện nay
Pin ắc quy chì được chia thành 2 loại như sau:
Pin axit chì ngập nước (FLA)
Đây là loại pin tiêu chuẩn trong ngành năng lượng mặt trời. Chúng có chứa các chất điện phân di chuyển tự do bên trong vỏ pin. Chúng có thiết kế với phần vỏ kín và dạng đứng nên hạn chế tình trạng rò rỉ chất ra bên ngoài. Ưu điểm của pin axit chì ngập nước đó là chúng có giá thành rẻ, tuổi thọ cao. Tuy nhiên, chúng lại sinh ra khí hydro độc hại trong quá trình sạc. Chính vì thế, người dùng cần phải bọc kín pin và thông khí ra bên ngoài để tránh gây nguy hiểm cho những người xung quanh khi tiếp xúc.
Pin axit-chì kín (SLA hay VRLA)
Pin axit-chì kín có nguyên lí hoạt động tương đối giống như với pin axit ngập nước. Người dùng không cần phải châm nước cất bởi các chất điện phân và nước cất đã được nhà sản xuất thêm sẵn vào pin, đủ để chúng duy trì hoạt động trong suốt tuổi thọ của mình.
Loại pin này lại được chia nhỏ thành 2 loại:
+ Pin axit chì kín thuỷ tinh hấp thụ (AGM): Loại pin này có các chất điện phân được bố trí ở thảm sợi thủy tinh mỏng tại vị trí trung tâm của tấm chì giúp cho pin có khả năng chống rung cực kì tốt. Do đó, chúng có thể hoạt động trong nhiều điều kiện môi trường khác nhau. Đặc biệt, chúng không gây hại tới môi trường và không bị rò rỉ axit trong quá trình sử dụng. Tuy nhiên, nhược điểm của loại pin này là giá thành cao và tuổi thọ thấp hơn pin axit chì ngập nước.
+ Pin axit chì kín Gel: Loại pin này khá giống như pin axit chì kín thuỷ tinh hấp thụ, chỉ khác là thảm sợi thủy tinh được thay thế bằng miếng dán dày. Pin Gel thường có giá thành cao nhất trong các loại pin axit chì kín nhưng chúng lại là sự lựa chọn tốt nhất cho các dự án yêu cầu xả sâu cực chậm.
Ưu điểm và nhược điểm của acquy năng lượng mặt trời
Ưu điểm của acquy năng lượng mặt trời
- Bình ắc quy có độ tự phóng điện thấp, tuổi thọ cao, an toàn, không gây cháy nổ, góp phần ổn định hệ thống.
- Cấu tạo kín, không bị rò rỉ, có thể đặt trong nhiều tu thế khác nhau, không cần phải đổ nước.
- Không yêu cầu bảo dưỡng thường xuyên
- Lưu trữ năng lượng cao, chịu được nhiều chu kì xả sâu và liên tục
- Vỏ được làm bằng nhựa ABS có độ bền tốt, tự phóng điện thấp khi sử dụng.
- Được thông qua kiểm định về độ an toàn khi sử dụng

Nhược điểm của acquy năng lượng mặt trời
- Chỉ phù hợp với nhu cầu thấp. Với nhu cầu cao cần phải đầu tư hệ thống lớn hơn.
- Giá thành tương đối cao
Bộ sạc Acquy
Bộ sạc Acquy là một thiết bị trung gian giữa hệ các bình ắc quy lưu trữ và hệ các tấm pin năng lượng mặt trời. Nhiệm vụ của chúng là điều khiển việc sạc bình acquy từ nguồn điện sinh ra từ các tấm pin quang điện. Chúng giúp bảo vệ bình ắc quy không cho nguồn điện tiếp tục nạp vào ắc quy khi đầy bình, giúp đảm bảo tuổi thọ của bình. Đồng thời, khi bình gần cạn kiệt, chúng sẽ “ngăn” không cho sử dụng tải để bảo vệ bình không bị kiệt hết mức.

Bạn có thể không sử dụng bộ sạc ắc quy nhưng sẽ khiến các tấm pin giảm tuổi thọ và giảm hiệu suất. Bạn sẽ phải thường xuyên thay bình ắc quy, không sử dụng được nguồn điện tối đa sản sinh từ pin mặt trời.
Hướng dẫn sử dụng bộ điều khiển sạc:
+ Sử dụng trong phạm vi thông số kĩ thuật máy
+ Quan sát kĩ các đầu cực trước khi đấu nối. Trong đó, cực dương (+) và cực âm (-) đầu vào Solar. Cực dương (+) và cực âm (-) của tải DC và cực dương (+) và cực âm (-) của acquy đến bộ điều khiển sạc.
+ Trước khi khởi động công tác, cần đảm bảo siết chặt giữa các đầu nối
+ Công tắc “MAIN” là công tắc chính, dùng để đóng/ngắt chức năng sạc và luôn phải mở chế độ khởi động.
+ Công tắc “LOAD” dùng để đóng ngắt điện ra tải sử dụng
+ Đèn LED hiển thị mức điện áp ắcquy nối vào máy
Mạch sạc acquy năng lượng mặt trời
Mạch sạc ắc quy cho pin mặt trời có 2 phiên bản chính là 12V và 24V, đảm nhiệm một số chức năng dưới đây:
+ Điều khiển sạc ắc quy cho pin mặt trời
+ Tự động nạp lại khi bình yếu
+ Tự động ngắt khi bình đầy
+ Bảo vệ quá dòng, tự động ngắt khi quá dòng
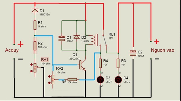
Bán mạch sạc acquy 12v tự ngắt

Chức năng:
+ Điều khiển tự ngắt sạc khi đầy
+ Sạc với hiệu suất cao
+ Có 3 chế độ sạc: ổn áp, ổn dòng và giai đoạn sạc thả nổi
+ Đèn Led hiển thị chế độ sạc hoặc ngắt. Khi đèn hiển thị màu xanh có nghĩa là bình đã đầy, đèn đỏ là đang sạc.
Thông số sản phẩm:
+ Điện áp vào: 165VAC-280VAC 50HZ
+ Điện áp ra: 14.4VDC
+ Dòng sạc Max: 6A
Khi sử dụng mạch sạc acquy 12v tự ngắt, bạn cần lưu ý kẹp đúng các đầu cực âm và cực dương của bình. Tuyệt đối không được chập 2 cực của mạch vào nhau khiến mạch bị hỏng.
Vì sao nên mua ắc quy năng lượng của chúng tôi?
Mạnh Cường Solar chuyên cung cấp các thiết bị điện dùng cho hệ thống điện năng lượng mặt trời. Ngoài các sản phẩm ắc quy, chúng tôi còn cung cấp các thiết bị khác như: tấm pin năng lượng mặt trời, inverter, phụ kiện dùng để lắp đặt hệ thống điện mặt trời. Tất cả sản phẩm đều được nhập khẩu và phân phối trực tiếp tại nước ngoài, đã thông qua kiểm định, đạt tiêu chuẩn an toàn quốc tế.
Ngoài ra, đội ngũ nhân viên tư vấn chuyên nghiệp, luôn sẵn sàng hỗ trợ quý khách khi mua hàng. Kèm theo đó là chế độ dịch vụ ưu đãi hấp dẫn, mang tới sự hài lòng tuyệt đối khi trải nghiệm sản phẩm và dịch vụ của chúng tôi.
>> Công Nghệ Pin Mặt Trời Màng Mỏng Của PAIC
>> Pin Mặt Trời Hai Mặt Giúp Nâng Cao Hiệu Quả Năng Lượng Gấp Đôi
Nếu quý khách cần có nhu cầu cần tư vấn thêm về sản phẩm ắc quy năng lượng mặt trời, bộ mạch sạc ắc quy hay bất kì sản phẩm nào khác, quý khách vui lòng liên hệ tới số Hotline +84 886 668 668 để được giải đáp kịp thời.
Nguồn: https://solarmcgroup.com
Tôi là Phạm Hữu Tùng Lâm – chuyên viên tư vấn của Mạnh Cường Group về lĩnh vực Điện Năng Lượng Mặt Trời. Với kinh nghiệm 5 năm trực tiếp tư vấn và tham gia vào nhiều dự án lớn, nhỏ trên toàn quốc cũng như nước ngoài, tôi hy vọng những chia sẻ của tôi có thể giúp ích cho các bạn, giúp các bạn có được cái nhìn tổng quan hơn về sự cần thiết của Năng Lượng Mặt Trời. Nếu có gì còn thắc mắc các bạn vui lòng liên hệ qua số hotline hoặc comment trực tiếp vào bài viết để tôi có thể giải đáp cho các bạn ạ!

